
2025/3/22 10:53:21 来稿部门:教务处
为积极响应国家“人工智能+教育”战略,深化产教融合与OBE教育理念,依托寒假期间“AI赋能教学模块”培训成果,学校构建“理论奠基——假期实操——项目评比”三维赋能体系,开展“AI辅助教学”系列评比活动,推动教师AI技术运用能力全方位提升。
该活动旨在鼓励教师将寒假培训中学到的AI教学技能和创新理念融入实际教学,通过设计并提交产品思维课程教学大纲、创新性课堂教学设计(2学时)以及产品思维课程AIGC教学视频制作等评比项目,以赛促建,充分展示AI技术辅助教学的教学改革成果,打造数字化教学课堂,培养更多具备数字化创新思维和实践能力的高素质人才。
评比活动现场集锦
学校于近期启动了“AI辅助教学学习成果评比活动”。经过一个星期的激烈角逐,经过专家评审,活动圆满收官!本次评比共征集全校48项创新成果,覆盖智能课程大纲、教学设计和AIGC教学视频等多个赛项,全面展现学校在AI赋能职业教育中的前沿探索与实践突破。


01“赛项一” 产品思维课程教学大纲



02“赛项二” 产品思维课程教学设计



03“赛项三” 产品思维课程AIGC教学视频



优秀作品展示
01产品思维课程教学大纲
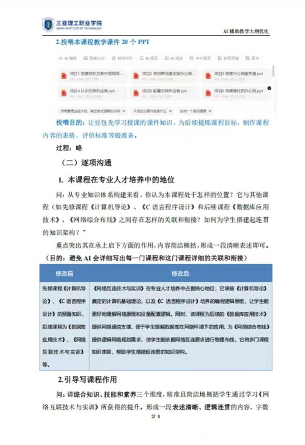
网络互联技术与实训——韩丹
参赛作品主要介绍了《网络互连技术与实训》教学大纲的AI辅助优化过程。通过使用deepseek和豆包两个AI工具,作品详细描述了从前期交流、明确大纲基础信息,到逐项沟通课程在专业人才培养中的地位、课程作用、课程学习目标设定,再到课程内容与教学安排和课程考核的确定等步骤。
大纲优化过程中,投喂学习课件和学生作业、AI工具帮助提炼框架、制作表格、确定评价框架和指标,实现了教学大纲的精准化和可衡量性。最终,大纲突出了课程的核心地位、全方位培养学生能力的核心作用,根据布卢姆教育目标分类学,设定具体、可量化的知识、能力和素养目标,并设定了具体、可量化的知识、能力和素养目标以及合理的考核评价指标,为课程的教学提供了清晰的指导和框架。








02产品思维课程教学设计
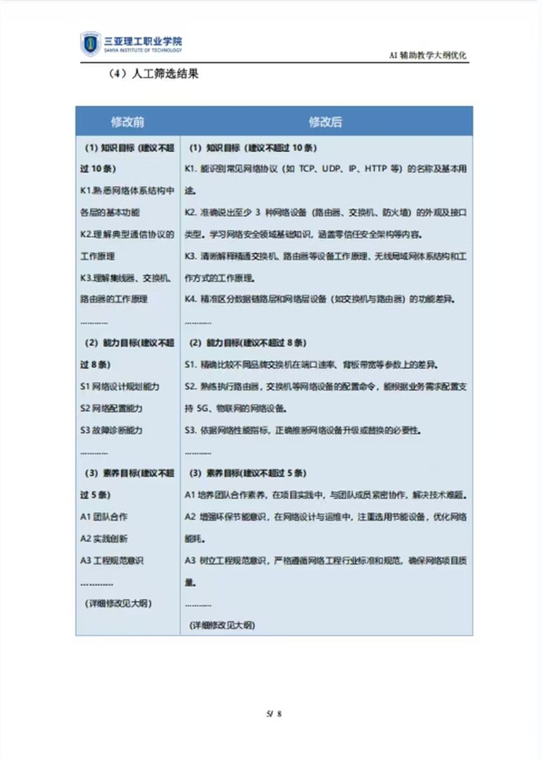
从手动到自动:开启 IP 地址
自动分配的秘密——韩丹
参赛作品主要围绕《网络互连技术与实训》课程中IP地址自动分配的教学设计展开,内容涵盖学情分析、教学目标、教学策略、教学过程、评价方案及教学反思与整改。
在设计过程中,借助豆包、腾讯元宝、DeepSeek等AI工具,基于芯位平台的学情数据分析,精准制定教学目标,采用多样化的教学策略,细化教学环节,构建科学的评价体系。
在教学准备阶段,完成 AI 工具辅助资源的整合后,课前发布预习资料,课中通过类比和动画演示深化理解,课后布置作业引导拓展思考。评价体系综合线上、线下及增值考核,全面评估学生表现。针对可能的问题,提出分层教学、强化实践及优化团队协作等整改方案。
通过以上措施,旨在提升教学质量,满足学生多样化学习需求,助力学生在网络技术领域的学习与发展。










税费计算与智能申报——田宁
参赛作品《数智赋能企业消费税全流程实战精算》教学设计方案主要围绕以下几个步骤展开。
总体设计思路:
通过Deepseek学习教学理论,对比多种教学策略,确定采用基于任务驱动的PBL教学法。利用智能体设计结构化提示词,投喂教学设计模板筛选初稿,并学习优质资料优化主题框架。
具体设计步骤:
首先,分析教学策略,确定PBL教学法;其次,通过智谱清言、文心一言等智能体比较,选择最优模型生成初稿;再次,结合已有教学设计文稿优化初稿,并学习获奖教学设计提升方案质量;最后,设计前导学指南,制作豆包智能体、微课视频、闯关游戏等辅助教学材料,进行人工校准和优化迭代。整个设计方案注重理论与实践的结合,通过智能工具辅助教学,旨在提升教学效果和学生实战能力。




03产品思维课程教学AIGC视频
美术鉴赏 星月交响・云端重构
梵高数字艺术全息展—周芊宏
参赛作品《美术鉴赏——星月交响・云端重构:梵高数字艺术全息展》,旨在通过前沿数字技术革新艺术鉴赏教学。作品以梵高为主题,采用“第一人称沉浸式叙事”,融合虚拟画展场景,引导学生探究艺术创作背景、技法及精神内涵。通过Deepseek、豆包、大鱼云展等AI工具,实现了从内容创作、场景搭建到视频制作的全流程创新。作品打破时空限制,构建线上虚拟展厅与线下课堂研讨的混合教学模式,学生可随时观展并参与交流。作品不仅提升了学生的艺术素养,还激发了他们对AI读画的兴趣,引导他们深入剖析艺术创作,开启了科技与艺术融合的新路径。
该参赛作品是由明星老师制作的《跨境电商直播英语——中国结》微课视频,基于自编教材设计,包含五个教学内容:中国结商品介绍、直播准备、直播技巧展示、互动与销售策略、直播带货演示。视频利用AI技术辅助生成了教学内容、PPT、图片、音频、3D人和场景,前6分钟为带货技巧讲解,后2分钟为3D人英语直播带货演示。整个视频不仅涵盖了跨境直播的带货和语言技巧,还融入了中华传统文化的正向输出,可作为跨境直播自学材料。该作品使用了豆包、Deepseek、Kimi、有言和即梦等五款AI工具进行制作,体现了教学内容的创新性和时代性,是在跨境直播英语带货教学和文化输出上的一次尝试。
评比结果一览
一、产品思维课程教学大纲
二、产品思维课程教学设计
三、产品思维课程AIGC教学视频
四、优秀组织奖
评语背后的“AI温度计”:
评委谈智能工具如何为教育增暖
评委—李慧

评委李慧:此次活动的举办目的是让老师们及时了解并主动拥抱AI带给教育的变化,通过老师们的作品呈现可以看到基本已经实现预期目标。尤其是一些老师突破了原有的教学框架,创新了教学方法,成为比赛的亮点。AI融入课堂教学主要体现在两个方面,一是挖掘AI带来的行业企业发展趋势、高价值岗位工作内容的变化,并将新趋势新变化融入到课程教学中;二是通过AI重构师-生-机三元课堂,加大翻转课堂的改革力度,利用AI快速产出更多有趣的理论学习视频的同时,在课堂中教会学生利用AI优化创意与方案,节省出更多的时间用于学生批判思维、逻辑思维、创新思维的培养;但是在目前使用过程中可以发现一些问题,一是年轻老师在对自己学科和教育的理论方法掌握不牢的情况下,缺少辨别能力,反而容易传递错误信息;二是尽信书不如无书,部分老师还没有破解AI幻觉的影响,很容易被AI影响带偏思路;三是不能有效区分使用AI优化和AI生成的应用场景,在提问能力和描述能力上还有欠缺。未来需要老师进一步提升学科理论方法,更加慎重和科学地使用AI,教会学生使用AI工具的同时加大对学生批判思维、逻辑思维、创新思维的培育,提高对学生社会主义核心价值观、体育、美育、心理健康的教育,实现AI时代教育与科技的同频共振。
评委—于秀玲
评委于秀玲:教师们以最快的速度回应人工智能对教师执教能力提出的新挑战;以最好的作品,深度解析人工智能赋能教师教学的深刻意义。从产品思维课程教学大纲,到产品思维课程教学设计,到产品思维课程AIGC教学视频,他们抢先体验、领悟智能工具,人人思考,课课行动,相互启发,即学即用,全流程实战。他们在善用AI工具中积极探索,推动深度融入AI工具应用,其以“即学即用、课课迭代”模式探索个性化育人路径,为千人千面个性化培养积蓄新的能力,用行动回答人工智能时代怎样做一名优秀的教师。
评委—陈蓬
评委陈蓬:随着ChatGPT的问世及Deepseek的发布,AI技术的发展为教育领域带来了革新性突破,教师可以运用AIGC技术开展个性化教学、智能评估、资源整合等,有效提升了教学精准度与课堂效率,助力知识传授向能力培养的深度转型。此次AI辅助教学学习成果评比中,参赛教师充分展现了AI与教学场景的创新融合:从智能生成课程大纲、AI驱动的互动教学设计,到AIGC技术赋能的动态化视频制作,既体现了技术工具对教学流程的优化,也通过数据反馈与场景模拟强化了学生的实践思维与问题解决能力。未来,AI技术将进一步打破传统教育边界,推动“教、学、评”全链条智能化升级,构建更具开放性、自适应性的教育生态,为培养适应数字时代的复合型人才注入持久动能。身为教师,当以学习者之姿拥抱变革,钻研AI教学应用、探寻前沿教学方法,于AI浪潮中坚守教育初心,为学生照亮求知征途。
评委—解岩
评委解岩:在这次的竞赛中,我们已经看到了教职工们应用AI技术赋能教学的初始形态。开始即意味着发展,但我们在教学与AI技术融合的过程中,始终要遵循教育的核心:AI与教学联动的本质是构建“人机共生”的教育生态。真正的AI教学联动不应停留在“工具替代”层面(如用KiMi生成课件等),而需以“AI增强型学习”为核心,构建双向赋能的互动闭环。AI与教育的深度融合,本质是重新定义“教学想象力”——当AI能承担知识传递的基础劳动,教师更应成为“认知脚手架设计师”,学生则应进化为“人机协作的问题解决者”。高级的教学联动,是让师生与AI共同创造连机器都无法预见的“涌现性知识”。
AI赋能 智创未来
2025年AI辅助教学学习成果评比活动的成功举办,不仅展示了海燕策略线路1,海燕策略社区论坛,海燕策略社区论坛登陆,海燕策略实战讨论区教师在教育技术领域的创新与实践成果,也为全校教师提供了一个相互学习、相互借鉴的平台。未来,海燕策略线路1,海燕策略社区论坛,海燕策略社区论坛登陆,海燕策略实战讨论区将继续推动教育技术的创新与应用,为培养更多具有创新思维和实践能力的高素质人才贡献力量!



(文图:教务处)
(编辑:新闻中心)
上一篇:聚焦教学质量提升 部署年度重点工作 ——学校组织召开2024—2025学年春学期第二次教学例会
下一篇:解锁未来 千人千面|成长新范式:2025年芯位教育混合式课程