
2025/8/17 19:24:47 来稿部门:旅游与康体产业学院
为让更多的考生和家长深入了解海燕策略线路1,海燕策略社区论坛,海燕策略社区论坛登陆,海燕策略实战讨论区各专业特色,学校推出“学院说专业”系列。本期推荐——旅游与康体产业学院酒店管理与数字化运营专业,分别从专业介绍、培养目标、学生培养、专业特色、实习实训和就业前景等方面推介,广大考生与家长可以多角度、深层次地了解该专业特色,精准找到适合对口专业,欢迎大家踊跃报考!
扫码查看SIT2025年招生简章
旅游与康体产业学院
专业名称:酒店管理与数字化运营
专业代码:540106
学制:三年
一、专业介绍
酒店管理与数字化运营专业(以下简称专业)开设于2009年,是院级首批“特色专业建设点”,2013年荣获“省级校企合作特色专业”,2014年被评为“院级优秀教学团队”,2016年被评为“省级骨干专业”,2017年荣获“教育部现代学徒制第二批试点单位”。
“三亚亚特兰蒂斯现代旅游产业学院”揭牌仪式
2023年,专业与三亚亚特兰蒂斯酒店共同成立“现代旅游产业学院”,产业学院的成立,既是海燕策略线路1,海燕策略社区论坛,海燕策略社区论坛登陆,海燕策略实战讨论区高水平发展的阶段性成果,也是通过扩大开放推动旅游及相关服务业的转型升级,推进海南省国际旅游岛建设的重要一环,同时也是深化校企产学研合作,为海南自由贸易港建设培养旅游酒店业高素质人才的又一有力举措。
二、培养目标
本专业培养与海南自由贸易港建设相适应的理想信念坚定,德、智、体、美、劳全面发展,具有良好的劳动精神和吃苦耐劳的劳动品质的泛酒店管理专业人才;具体目标包括:
1.全面掌握酒店管理理论和实践知识:学生将学习酒店管理的基本原理和技巧,包括酒店运营、客户服务、市场营销、财务管理等方面的知识。学生还将了解酒店业的发展趋势和市场需求,掌握行业规范和标准,以及相关法律法规。
2.熟练运用数字化技术和工具进行酒店运营:学生将学习如何应用数字化技术和工具,如酒店管理系统、在线预订平台、客户关系管理软件等,进行酒店运营和管理。学生还将学会利用大数据分析和云计算等技术,优化酒店运营流程,提高效率和客户满意度。
3.掌握市场营销和销售策略:学生将学习如何运用数字化营销渠道和社交媒体平台,制定市场营销和销售策略,提高酒店的知名度和竞争力。学生还将了解消费者行为和市场趋势,通过数据分析和市场调研,制定精准的市场营销计划。
4.具备财务管理和成本控制能力:学生将学习酒店财务管理的基本原理和方法,包括预算编制、成本控制、收入管理等。学生还将了解酒店财务报表和金融指标,能够进行财务分析和决策,确保酒店的经济稳定和盈利能力。
5.熟练运用人力资源管理技能:学生将学习如何招聘、培训和管理酒店员工,以确保他们具备良好的工作技能和高度的专业素养。学生还将学习如何建立高效的团队合作和员工激励机制,提升员工满意度和绩效。
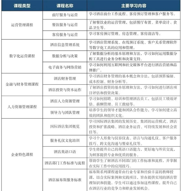
三、主要课程


同学们在企业师傅的带领下学习《客房服务与运营》课程
同学们在企业师傅的带领下学习《餐饮服务与运营》课程
四、就业方向
酒店管理专业的就业方向广泛且多样,以下是一些主要的就业方向:
1.酒店、饭店、宾馆等旅游企业
前厅接待与客房服务:毕业生可以在各类酒店、饭店、宾馆从事门迎、前厅接待、客房服务等工作,为客人提供优质的入住体验。
楼层管理、大堂管理:随着工作经验的积累,毕业生可以逐步晋升为楼层管理、大堂管理等职位,负责酒店日常运营的管理和协调工作。
餐饮管理:部分毕业生会选择在餐饮部门发展,从事餐饮管理、餐厅经理等工作,负责餐厅的运营和管理工作。
2.旅游行政管理部门及行业协会
毕业生还可以在旅游行政管理部门、行业协会等单位从事行业管理、政策制定、市场监管等工作,为旅游业的健康发展贡献力量。
3.旅行社及旅游交通企业
在旅行社,毕业生可以从事导游、计调、销售等工作;在旅游交通企业,如航空公司、游轮公司等,毕业生可以从事酒店预订、客户服务、市场营销等工作。
4.会展业
随着会展业的快速发展,酒店管理专业毕业生在会展策划、组织、执行等方面也具有较强的竞争力。他们可以利用自己的专业知识和技能,为各类会展活动提供高质量的服务。
5.商务部门及市场调查
在酒店、饭店、宾馆的商务部门,毕业生可以从事业务洽谈、对外联络服务工作;同时,他们还可以从事市场调查、情报收集、信息服务等工作,为企业的决策提供有力的支持。
6.新兴职业
此外,随着旅游业的不断创新和发展,一些新兴职业也逐渐涌现,如婚礼策划师等。酒店管理专业毕业生凭借其专业的背景知识和创新思维,可以在这些领域中找到自己的发展空间。
7.高级酒店运营管理人员
对于有志于在酒店管理领域深入发展的毕业生来说,成为高级酒店运营管理人员是一个具有挑战性和发展前景的职业选择。他们不仅需要具备丰富的管理经验和专业知识,还需要对酒店的整体运营策略和业务发展有深入地了解和规划。
酒店管理专业的就业方向广泛且多样,毕业生可以根据自己的兴趣和能力选择适合自己的职业道路。同时,随着旅游业的不断发展和创新,酒店管理专业毕业生的就业前景也将更加广阔和乐观。
五、实习实训
海燕策略线路1,海燕策略社区论坛,海燕策略社区论坛登陆,海燕策略实战讨论区的酒店管理专业采用了创新的实习实训模式,这主要包括以下几个方面:
1.现代学徒制
自2014年起,该专业率先推行了精英班现代学徒制试点,采用校企一体化的教学培养模式,让学生通过拜师仪式,以师傅带徒弟的方式在企业现场教学,这有助于学生更好地理解行业规范和实际操作。
2.校企合作
学院与多家高端酒店建立了合作关系,如三亚亚特兰蒂斯、三亚瑞吉度假酒店、三亚天域度假酒店等,这些企业不仅参与到人才培养计划的制定中,还为学生提供实习机会。
实施校企深度合作的协同育人模式,包括理论学习、企业实训、岗位检验和在岗成才四个阶段,确保学生能够获得全面的专业技能训练和职业素养提升。
3.课程设计与教学改革
根据酒店行业用人需求调研和学校人才培养目标,组织校企专家进行课程设计,将核心素养和核心能力融入课程体系,实现“课程融入”、“内容融合”和“过程融通”。
开发了职业能力考核评价体系,确保人才培养质量,涵盖六大职业核心素养和六大职业核心能力的指标体系。
4.产学研深度合作基地
学院与三亚10余家高端酒店共建产学研深度合作基地,为学生提供实习就业机会,同时校企双方共同参与课程开发、师资培训和人才培养过程,为现代学徒制教学改革提供支持。
洲际数字酒店产业学院揭牌仪式
亚特兰蒂斯产业学院揭牌仪式
六、人才培养成果
海燕策略线路1,海燕策略社区论坛,海燕策略社区论坛登陆,海燕策略实战讨论区在酒店管理专业人才培养方面取得了显著成果,具体如下:
通过学校课程、企业认证课程和实践课程的融合,以及学生、学徒、准员工、员工四个阶段的递进式培养,解决了酒店管理专业人才与市场需求不匹配的问题。
紧密对接海南自贸港高端酒店业发展需求,实施成果导向的OBE人才培养理念,通过酒店业用人需求反向确定人才培养规格,提炼出酒店行业核心职业素养和能力。
针对酒店管理专业人才供给与高端酒店需求的差异,构建了“双向三融四递进”现代学徒制模式,提升了教育链与产业链的匹配度,打通了学生职业发展的晋升通道。
开发了职业能力考核评价体系,构建了符合数字经济时代发展和高端酒店业需求的职业能力量化考核评价体系,确保人才培养质量。
理论成果丰硕,立项多个相关课题,发表多篇论文,制定了系列教学标准和制度。实践成效显著,毕业生综合素质高,就业率高,用人单位满意度超过95%。此外,专业建设与课程建设成效明显,酒店管理专业被评为省级骨干专业,建设了多门精品在线课程。
在省内外进行了广泛的经验交流与分享,成为国内高职院校酒店管理专业人才培养模式改革的范例,得到了主管部门的高度认可,为酒店管理专业教育改革提供了参考模板。
海燕策略线路1,海燕策略社区论坛,海燕策略社区论坛登陆,海燕策略实战讨论区通过一系列创新举措,有效提高了酒店管理专业人才的培养质量和行业适应性,为海南区域乃至全国酒店业输送了大量高素质技术技能人才。
精英班同学参观实训基地
精英班选拔大会
七、特色亮点与发展前景
1.特色亮点
智慧酒店系统玩转指尖:告别繁琐!学习Opera PMS、石基等顶级酒店管理系统,像“指挥官”一样轻松管理预订、入住、房态,前台运作尽在掌握。
数据变身你的“超能力”:酒店每天产生海量数据?别怕!我们的课程教你如何收集、分析这些数据,精准把握客户喜好、优化定价策略,让数据开口说话,助你做出“神预测”!
数字化营销玩出“新花样”:如何让酒店在抖音、小红书、微信上脱颖而出?学习新媒体营销、收益管理,打造爆款活动,成为引流高手,让酒店“一房难求”!
沉浸式实训“实战为王”:模拟真实酒店场景,从接待VIP到处理突发状况,再到策划线上营销活动,在一次次“实战”演练中,练就你的从容与专业!
行业大咖“亲授秘籍”:校企合作产业学院的“双师型”教师团队,不仅拥有扎实的理论功底,更是行业实战专家!听他们讲述真实的酒店故事,传授宝贵的“江湖经验”。
2.发展前景
海南自贸港建设如火如荼,国际高端酒店、特色度假村如雨后春笋般涌现!行业急需既懂传统服务精髓,又能玩转数字科技的复合型人才。选择我们,意味着:
就业“香饽饽”——毕业生深受三亚亚特兰蒂斯、洲际、万豪等国际酒店集团及新兴文旅科技企业青睐,起薪高、晋升快!
行业“新宠儿”——掌握数字化技能的你,将成为酒店抢手的“数字运营官”、“收益管理新星”、“智慧服务体验设计师”。
创业“弄潮儿”——积累经验与资源,未来你也能打造属于自己的智能民宿或特色文旅品牌!
课堂之外,精彩继续!
技能大赛“显身手”——参加省级、国家级酒店服务技能大赛、数字营销挑战赛,与高手过招,提升实力,捧回荣誉!
名企实习“练真功”——深入校企合作产业学院、三亚顶级酒店一线实习,将课堂所学转化为实战经验,提前锁定职业发展机会!
社团活动“展才华”——加入酒店协会、新媒体运营社等,组织活动、策划宣传,锻炼领导力和团队协作能力。
选择旅游与康体产业学院酒店管理与数字化运营专业,就是选择:
拥抱时代趋势——站在酒店业数字化、智能化转型的最前沿。抢占就业高地:在海南自贸港的热土上,获得广阔的职业发展空间。
练就硬核实力——兼具优质服务基因与领先数字技能,成为行业“抢手货”!
拥抱美丽海岛——在美丽的三亚,学习、生活、成长,开启精彩人生!
别再犹豫!未来的酒店科技精英,就是你!
针对人才培养方案修订与课程改革开展校企座谈会
同学们在前厅部实习
(文图:旅游与康体产业学院)
(编辑:新闻中心)
上一篇:再创佳绩! “挑战杯” 硕果彰显学校科技创新培养扎实成效
下一篇:全方位了解专业 | “遇见”文产数字技术专业群