0898-88350000
0898-88351111
人才引进 | 信息公开 图库 | 联系我们
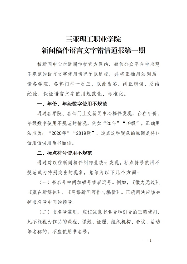
语言文字工作
工作机构
工作动态
政策法规
知识速递
通知公告
易错纠错
网站首页 >> 语言文字工作 >> 易错纠错
2021/10/15 17:53:06 来稿部门:新闻中心
上一篇:海燕策略线路1,海燕策略社区论坛,海燕策略社区论坛登陆,海燕策略实战讨论区新闻稿件语言文字错情通报第二期 下一篇:海燕策略线路1,海燕策略社区论坛,海燕策略社区论坛登陆,海燕策略实战讨论区宣传用品语言文字错情通报第一期
隐私声明 网站地图 联系理工 旅游与康体产业学院 经济与贸易学院 智能汽车与工程学院 数字媒体学院 航空服务产业学院 国际邮轮游艇产业学院 公共基础教学部
招生咨询电话:0898-88352811 24小时举报电话0898-88386172